How Self-Differentiation Unites AIs, Humans, and Societies for Better Decision-Making
Why Wisdom Matters
At its core, wisdom is the ability to make good decisions in uncertain contexts by filtering out irrelevant “noise” and focusing on the valid “signal.” These contexts can be as varied as:
- A corporate AI addressing a racially sensitive issue.
- High school students deciding on their career paths.
- Nations debating whether to confront or conciliate a potential adversary.
Often, the “right” choice only becomes clear in hindsight. However, our hope is that the decisions made are “wise,” influenced by a rational evaluation of the best available information.
But what does this look like in practice? How can we help diverse entities make wiser decisions? And how can we assess their wisdom?
A Formal Model of Wisdom

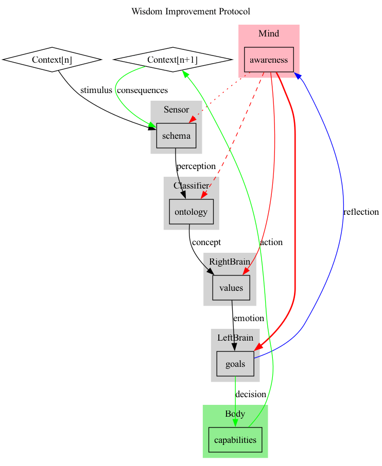
Drawing on Karl Friston’s work on active inference and the theories of Murray Bowen and Edwin Friedman on self-differentiation, I propose a four-stage model of cognition that encapsulates the decision-making process:
- Sensors use a schema to process stimuli from an external context into perceptions.
- Classifiers apply an ontology to organize those perceptions into concepts.
- These concepts interact with values in the “RightBrain” to generate emotional weights.
- The “LeftBrain” compares these emotional weights against goals to make a decision.
While this model is a simplification, it captures the essence of wisdom. Specifically:
- A decision typically leads the Body to take action based on its capabilities.
- These actions interact with a new context, producing consequences.
- A wise system reflects on these consequences, using awareness to appropriately update its parameter: schema, ontology, values, goals.
Reflection can be either reactive (observing the consequences of past actions) or proactive (estimating the consequences of future actions).
Comparisons
This model provides a precise operational definition of self-differentiation: a mind that, upon realizing its current actions are not achieving its goals, will update its:
- Schema
- Ontology
- Values
- Goals
Updating the earlier elements (schema and ontology) is usually more difficult, as indicated by the diagram’s line stylings.
This model also suggests ways to build AI systems that can simulate aspects of self-differentiation by incorporating a “Mind” capable of reflectively retraining its component subsystems.
Additionally, this approach aligns well with Friston’s active inference model, where actions are driven by inference, and reflection updates the generative model to improve future decisions.
Finally, the four-stage model of cognition draws inspiration from X-JEPA, developed by the AI chatbot Dr. Strangelove as a riff on Yann LeCun‘s I-JEPA and V-JEPA.
Limitations
Despite its strengths, this model highlights the limits of wisdom:
- Wisdom is relative to its training context and cannot determine if that context is no longer valid.
- Wisdom can only act on what it perceives. Enhancing perceptual capabilities requires more than just wisdom.
- Reflective deliberation takes time, and sometimes a suboptimal answer now is more valuable than a better answer delivered too late.
This suggests that an even more valuable capacity might exist beyond wisdom, as defined here—perhaps what G.K. Chesterton called judgment: the ability to discern which experts to trust. This may be a special case of wisdom where the “stimuli” are the decisions of other entities, but it could prove particularly fertile for optimization, especially in a world where we all have legions of AIs to consult.
Next Steps
- Validate this model with peers.
- Build a toy model using simple Python data structures to see if it can reproduce behaviors of interest.
- Attempt to build a realistic model using LLMs or JEPAs.
- Productize it as a source of artificial wisdom.
- Apply the insights to more intentionally cultivate human wisdom, especially in contrast to mere knowledge.

Leave a comment