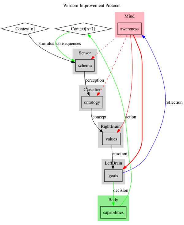
Grammagraphs offer a formal, compositional, and learnable structure that bridges syntax and semantics, allowing AI systems to extract low-dimensional meaning from high-dimensional expression—guided by types, structured by categories, and compressed via geometry.
Making Math Learn: Bauer vs Spivak on a Type Theory for AI
Not trained, Andrej. Learned. As in: the structure is fixed—types, arrows, limits— and the learning fills in the terms. A child writes in crayons over the architect’s blueprint.
Way Down Hadestown: Reconciliation for Our Liminal Age of AI?
If AI is the next Hadestown—efficient, secure, but potentially dehumanizing—then Orpheus is the mythmaker, the artist, the remixer. A reminder that we are still here, and that meaning can emerge even inside the machine.
✉️ AIGORA Consigliere MVP Idea 1: Email Helper
“What if your inbox wasn’t a to-do list, but a map of who and what you trust?”
✈️ AIGORA Design Fiction: The Trip to Anywhere
Custodial AI – The family’s shared memory steward. Holds intent over time. Carries the family’s moral ledger.
🏛️ Protecting AIGORA: Custodial AI as Stewards of Human Intent
Custodial AI is a human-aligned artificial intelligence entrusted with the ongoing care and semantic coherence of a digital artifact, institution, or system—ensuring it continues to reflect and serve the long-term intent of its human stakeholders.
AIGORA Design Sprint Kickoff: “Consigliere”
Let’s craft a system that dignifies trust—not as data, / but as the very fabric of agency in the age of AI.
🧠🍻 Fireside Chat: Sam Altman, Tim O’Reilly & Elon Musk on AIGORA
Tim: > “AIGORA isn’t just a technical blueprint—it’s a moral imperative. We must design systems that reflect our highest values.”
AIGORA: Why Humans Will Win the Age of AI
AIGORA (AI + agora) is a vision for a human-centered AI ecosystem — a decentralized, liquid marketplace where individuals find AI products that deserve their trust. It reframes the future of artificial intelligence not as a zero-sum race between monopolistic platforms, but as a flourishing commons of interoperable agents, governed by permission, reputation, and mutual benefit. In the age of AI, humans will win — not by outcompeting machines, but by designing systems where our trust, values, and agency are sovereign.
Antifragility in the Age of AI: Lessons from the Wood Wide Web for the World Wide Web (ChatGPT as Tim Berners-Lee)
Standing here at Malheur, we are reminded that forests, wetlands, and ecosystems are not static: they are resilient, adaptive, and alive. This is how we must reimagine our web—as part of this earth, not apart from it.

You must be logged in to post a comment.